登入 亞洲大學聽力暨語言治療學系

忘記密碼?
  • 奧博科技商標

    請登入以管理網站,按下開啟登入視窗

  • home

亞洲大學聽力暨語言治療學系

  • Language
    • 繁體中文
    • English
  • Language
    • 繁體中文
    • English

亞洲大學聽力暨語言治療學系的Logo 亞洲大學聽力暨語言治療學系亞洲大學聽力暨語言治療學系

:::
院首頁   校首頁  聽語系   聽語系Facebook    亞洲大學Instagram  亞洲大學Facebook  亞洲大學Youtube 
Sitemap
:::
  • 在讀學生
    • 大學部
      • 課程規劃理念
      • 課程目標與架構
      • 修業規定
      • 課程規劃
      • 亞洲大學跨校/跨領域學程
      • 課程與專技高考資格符合度-語言治療師
      • 課程與專技高考資格符合度-聽力師
      • 課程地圖
      • 大學部生成式AI課程地圖
      • 證照地圖
      • 職涯地圖
      • 學生手冊
      • 跨域學習
      • 亞大行事曆
    • 碩士班
      • 課程規劃
      • 學生手冊
      • 碩士班臨床實習先修課程
      • 碩士論文相關文件下載
      • 亞大行事曆
      • 碩士班課程地圖
    • 實習專區
      • 實習目標、類型與時數
      • 表單下載
      • 證照輔導
    • 學生照顧
      • 學生照顧(總覽)
      • 國際學生
      • 住宿服務
      • 學習輔導
      • 英語能力提升
      • 獎助學金專區
    • 國考檢測輔助教學系統
  • 招生專區
    • 大學部分發入學
    • 大學部繁星推薦
      • 114繁星推薦
      • 115繁星推薦
    • 大學部申請入學
      • 114大學部申請入學
      • 115大學部申請入學
    • 碩士班招生
    • 未來出路
    • 專技考證照
  • 系所介紹
    • 系所優勢
      • 大學部特色
      • 碩士班特色
      • 師生榮譽及成就
      • 海外交流
    • 關於我們
    • 創系緣起
    • 師資介紹
      • 系主任介紹
      • 專任教師
      • 兼任及合聘師資
      • 企業導師
    • 副主任
    • 教育目標及核心能力
    • 組織架構
    • 聽語系相關法規
    • 發展與方向
  • 教研設備
    • 專業教室與設備
      • 教室借用
    • 專業圖書與教材
    • 聽語教學實習中心
  • 學術研究
    • 教師研究
    • 大專生專題
    • 產學專區
  • 聯絡我們
    • 聯絡資訊
    • 線上諮詢
    • 意見回饋表單
    • Facebook
    • INSTAGRAM
    • 相關專業學會與機構
    • 亞洲大學聽語中心官方網站
  • 系友專區
    • 聽語系友會社群
    • 系友回饋
  • 最新公告
    • 最新消息
    • 聽語系專題演講公告
  • 徵才資訊

【招生資訊】115學年度碩博士班甄試入學

  • 2025-10-01
  • 系網管理員
  • 最新消息 碩士班招生資訊
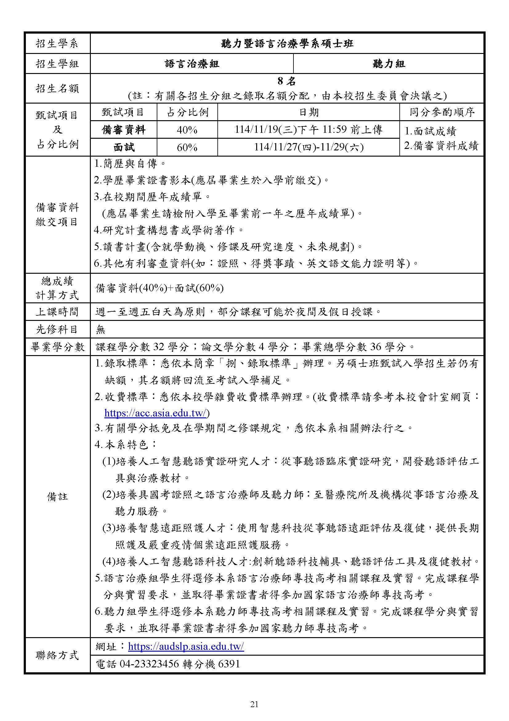
一、甄試入學相關重要時程及資訊請詳閱本校招生處公告:https://rd.asia.edu.tw/p/412-1002-89.php?Lang=zh-tw
二、本系相關資訊如下,如與招生處公告資訊有異,依本校招生處公告為準。

這是一張圖片

Line icon Share
Tweet
Print this page
網頁負責人:張慧珊老師、梁學文助理                                                                                                                                                                                                                                                          ⬇亞洲大學粉專 ⬇
院首頁   校首頁  聽語系  行事曆
© 2021  亞洲大學聽力暨語言治療學系| 地址:41354 台中市霧峰區柳豐路500號 I402| 電話:04-23323456  分機 6391、1939 | E-mail:audslp@asia.edu.tw                          亞大IG亞大FB這是一張圖片
造訪人次 : 2211946
最後更新日期 : 2026-05-20 15:54